熱門關鍵詞: 蓄電池參數傳感器 / 蓄電池在線監測 / 蓄電池內阻監測系統 / 蓄電池在線監測系統
咨詢熱線 0312-5901192


0312-5901192
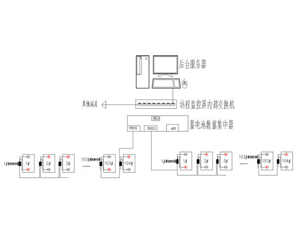
YX-XDJC 蓄電池在線監測系統是鈺鑫公司利用自主開發的蓄電池監測技術與互聯網通信技術,開發的一套專門用于蓄電池智能參數傳感器的蓄電池在線監測管理系統。
該系統集站端蓄電池組網絡化在線監控、在線維護管理、蓄電池在線養護為一體,實現蓄電池組的在線監測、電池容量的準確預測、電池劣化程度評估、預警異常電池、全生命周期記錄蓄電池性能變化趨勢等功能。為后備電源蓄電池管理者提供了一個方便、安全、簡捷、不限時、不限地的全方位監控維護系統。
本系統平均無故障時間(MTBF)15年。質量穩定可靠,是蓄電池監控維護的理想選擇。
適用于銀行、電力、通信、軍事、航空、鐵路等行業,專為計算機網絡機房、高端IDC機房、銀行機房、電力配電室、應急電源系統、通信機房、通信基站、UPS機房、蓄電池組機房等場景的蓄電池監控而設計,是配合鈺鑫智能蓄電池參數傳感器實現蓄電池在線監測的理想配件。
瀏覽數據功能:采用B/S結構,可通過IE瀏覽器瀏覽數據,并能夠以表格、圖形等多種形式直觀顯示運行數據,可剔除無用的歷史數據,提高數據的有效性。
數據采集處理功能:數據服務器能夠接收各個模塊的數據,并對數據加以分析處理,保存到數據庫中。具有自動監控、顯示和記錄蓄電池組電壓、充放電電流、蓄電池單體電壓、單體溫度,環境溫度、蓄電池單體內阻功能。
畫面顯示及指示功能:數據服務器可顯示直流系統圖,并能夠以表格、圖形等多種形式直觀顯示運行數據。發光二極管指示告警、通信和運行狀態,根據設定值實時報警,輸出兩個硬接點,一個用于危急性報警,一個用于維護性報警。
報警功能:系統具備各監測量的異常告警。自動判斷蓄電池開路、蓄電池短路狀態并告警。具備遙測越限報警、遙信變位報警、遠程維護故障告警等。報警記錄包含限值、報警參數、報警時間、日期以及報警值時段內的峰值,當有警報發生時,系統自動通過傳呼機或傳真通知責任人。
自檢功能:當裝置自身發生通訊或其他硬件故障時顯示故障狀態并產生聲光告警信號。同時將故障信息上傳至遠程監控主機。
瀏覽功能:數據服務器具備瀏覽功能,在瀏覽頁面上能顯示運行數據,進行遠程操作,并具備權限分級及密碼保護功能。
遙控功能:數據服務器能夠控制變電站內的監控裝置。
歷史數據存儲與管理管理功能:可以存儲監測數據及完整的充放電數據,將直流系統中的重要參數,包括蓄電池單體內阻、單體電壓、正負母線對地電壓、正負母線對地電阻、各支路對地電阻、交流竄入錄波等參數進行全壽命保存,供維護人員查閱。數據服務器提供多種查詢手段,并以表格或圖形方式顯示數據。能通過USB接口方便用戶讀取儲存的各種數據。
用戶管理功能:數據服務器具有用戶管理功能,可增加或刪除管理人員名單、管理權限設置等,應提供不同的管理權限,可分為系統管理員、操作人員、一般瀏覽人員等級別,確保系統的安全運行,帶分級登錄、權限控制功能
報表及打印功能:系統可生成并打印各種統計報表,支持模板輸出。所有歷史記錄可以導出,通過專用的軟件進行顯示、編輯及打印。支持以下形式報告:
◆單體電池電壓、內阻、溫度,總電壓、總電流等全時段數據報告,支持圖形與表格兩種形式。
◆報警信息總覽與查詢報表,包括報警條件、時間等信息,以表格形式出具報告。
◆單體電池越限事件報告(各種限制可設定),以表格形式出具報告。
◆放電報告,電池組電壓與時間數據報告(圖形和表格兩種形式),單體電壓與時間數據報告(圖形和表格兩種形式),放電報告總覽(放電時間點、時間段概要信息,表格形式)。
◆溫度對比報告,單體溫度與環境溫度與時間數據報告,圖形和表格形式。
◆電池組和電池串及監視器狀態的綜合概要報告,所有電池組和監視器詳細綜合報告,任一超限參數繪制曲線趨勢圖。
時鐘同步功能:數據服務器具有時鐘同步功能,統一整個監控系統的時間。
遠程服務功能:可通過TCP/IP網絡通信口與遠程監控總系統通訊,裝置IP地址根據需要可進行任意修改。可在遠程計算機上顯示所有電池參數的實時數,提供與報警閾值相關的電池參數單個對應圖形。遠程連接或現場連接時,更改任何參數均具有密碼保護功能。
重要數據讀取功能:系統可提供并維持完整和實時的放電記錄,同時顯示動態在線的電池組電壓、各個單體電壓、電池串電流和環境溫度和單體蓄電池溫度。同時可提供電池組電壓、單體電壓和電流對于時間的圖示,用于對放電過程的回放。
數據讀取和存儲:系統能通過網絡將數據傳送到遠方監測中心的計算機,并可用RS-232通信方式到現場用計算機讀取數據。
告警屏蔽功能:系統裝置具有故障電池屏蔽功能。
遠程修改功能:能遠程硬件設備進行運行參數修改和同步。
第三方平臺接入功能:帶二次開發接口及協議,可集成至動環系統或者其他三方監控平臺
主界面
定值管理界面
告警分析界面
外圍控制界面
運行狀態界面
掃描二維碼
關注微信公眾號
獲得更多資料